تخطى الى المحتوى

شبكة أمراض الأرومة الغاذية في كيبيك

المعلومات والدعم للمهنيين والمرضى

  • مهمة RMTQExpand
    • العملية – RMTQ
    • الفريق – RMTQ
    • البرمجيات – رمتك
    • تطوير البرمجيات
    • إحصائيات
  • المهنيينExpand
    • التشخيصExpand
      • التصنيف السريري
      • GTN بعد المولي
      • GTD هادئ
    • ßhCGExpand
      • ارتفاع ßhCG
      • ورم غير GTN hCG
      • التفاضلية dx قوات حرس السواحل الهايتية
      • ßhCG – الحمل الطبيعي
    • ملاعب ونتائج FIGOExpand
      • ملاعب فيجو
      • نقاط فيجو
      • مستويات مخاطر GTN
    • علم الأمراض وعلم الوراثةExpand
      • مبادئ علم الوراثة
      • الأصول والظواهر
      • الشامات والإجهاض
      • EPS، PSN وGTN
    • GTD بالأرقام
  • القواعد الارشاديةExpand
    • ISSTD et al. 2025
    • توجيه SOGC/GOCExpand
      • تغييرات الممارسة
      • الرسائل الرئيسية
      • تصريحات موجزة
      • التوصيات
    • الشامات المائيةExpand
      • الشامات الجزئية/الكاملة
      • متابعة ما بعد الشامة
      • الشامات والحمل
    • الأورامExpand
      • GTN منخفض المخاطر
      • GTN فائقة/عالية المخاطر
      • متابعة ما بعد GTN
      • GTNs المتكررة
    • PSTT وETT
    • العلاج الكيميائيExpand
      • العلاج الكيميائي الأحادي
      • EMA-CO وEMA-EP
      • العلاجات الكيميائية
      • بروتوكولات CHUM الكيميائية
  • بحثExpand
    • ريما سليم معمل دكتوراه.
    • البروتوكولات – RMTQ
    • المنشورات – RMTQ
    • الاختصارات
    • روابط مفيدة
  • مرضىExpand
    • منسق ممرضة
    • الأطفال - RMTQ
    • الخلد المائي – الأسئلة الشائعة
    • الأمراض الخبيثة - الأسئلة الشائعة
    • الشهادات - التوصيات
  • فرنسي
Facebook Linkedin
شبكة أمراض الأرومة الغاذية في كيبيك
المعلومات والدعم للمهنيين والمرضى

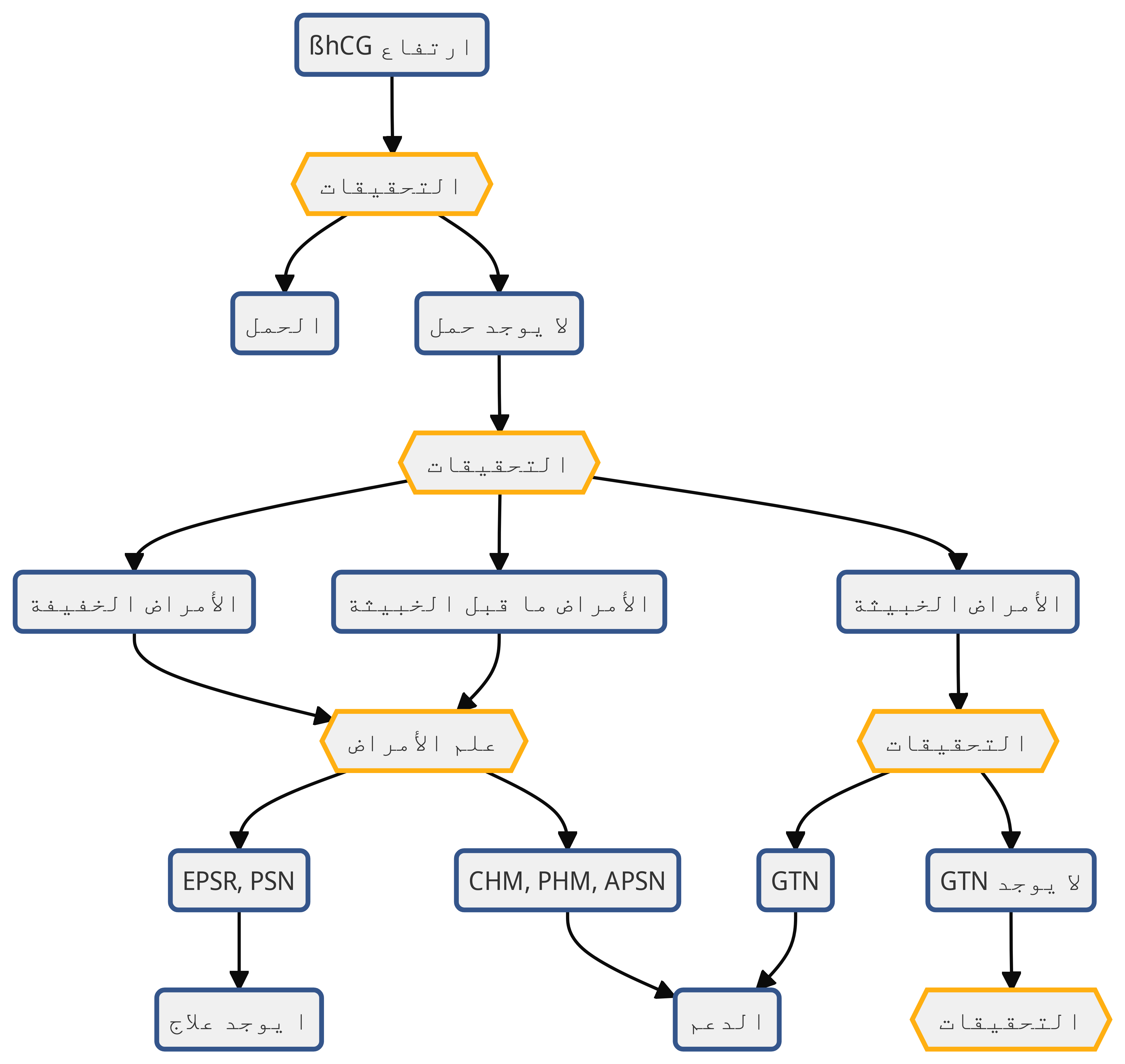
إدارة ارتفاع مستوى هرمون موجهة الغدد التناسلية المشيمية البشرية (βhCG)

Modifié le 23/12/2023

أخبار تروفو

تم تحديد 6 متغيرات ضارة جديدة في الشامات المائية الاندروجينية!

اقرأ المزيد ...
حساب نقاط فيجو أعلن مريضك للاتصال بنا
  • التبرع
  • خريطة الموقع
  • إشعار قانوني
  • سرية

شارة كيبيك

شارة الإقامة المسئولية البيئية

© 2026 Réseau des Maladies Trophoblastiques du Québec - Tous droits réservés

Scroll to top
  • مهمة RMTQ
    • العملية – RMTQ
    • الفريق – RMTQ
    • البرمجيات – رمتك
    • تطوير البرمجيات
    • إحصائيات
  • المهنيين
    • التشخيص
      • التصنيف السريري
      • GTN بعد المولي
      • GTD هادئ
    • ßhCG
      • ارتفاع ßhCG
      • ورم غير GTN hCG
      • التفاضلية dx قوات حرس السواحل الهايتية
      • ßhCG – الحمل الطبيعي
    • ملاعب ونتائج FIGO
      • ملاعب فيجو
      • نقاط فيجو
      • مستويات مخاطر GTN
    • علم الأمراض وعلم الوراثة
      • مبادئ علم الوراثة
      • الأصول والظواهر
      • الشامات والإجهاض
      • EPS، PSN وGTN
    • GTD بالأرقام
  • القواعد الارشادية
    • ISSTD et al. 2025
    • توجيه SOGC/GOC
      • تغييرات الممارسة
      • الرسائل الرئيسية
      • تصريحات موجزة
      • التوصيات
    • الشامات المائية
      • الشامات الجزئية/الكاملة
      • متابعة ما بعد الشامة
      • الشامات والحمل
    • الأورام
      • GTN منخفض المخاطر
      • GTN فائقة/عالية المخاطر
      • متابعة ما بعد GTN
      • GTNs المتكررة
    • PSTT وETT
    • العلاج الكيميائي
      • العلاج الكيميائي الأحادي
      • EMA-CO وEMA-EP
      • العلاجات الكيميائية
      • بروتوكولات CHUM الكيميائية
  • بحث
    • ريما سليم معمل دكتوراه.
    • البروتوكولات – RMTQ
    • المنشورات – RMTQ
    • الاختصارات
    • روابط مفيدة
  • مرضى
    • منسق ممرضة
    • الأطفال - RMTQ
    • الخلد المائي – الأسئلة الشائعة
    • الأمراض الخبيثة - الأسئلة الشائعة
    • الشهادات - التوصيات
  • فرنسي
Search